本课件完全免费,欢迎幼师分享传播,禁止用于商业用途
如何下载到手机?
微信搜索 “幼师贝壳”小程序下载课件
长按二维码,保存图片至相册,微信扫码进入小程序下载课件
课件包内容
团团圆圆年夜饭_社会_中大班_...版).pptx
49.7MB
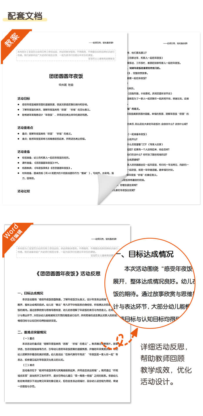
团团圆圆年夜饭_社会_中大班_活动反思.docx
36KB
团团圆圆年夜饭_社会_中大班_教案.docx
40KB
年夜饭的由来_中大班_动画视频.mp4
24.6MB
图片/纸面教具
11张