本课件完全免费,欢迎幼师分享传播,禁止用于商业用途
如何下载到手机?
微信搜索 “幼师贝壳”小程序下载课件
长按二维码,保存图片至相册,微信扫码进入小程序下载课件
课件包内容
郊游_音乐_中班_课件(互动版).pptx
19.4MB
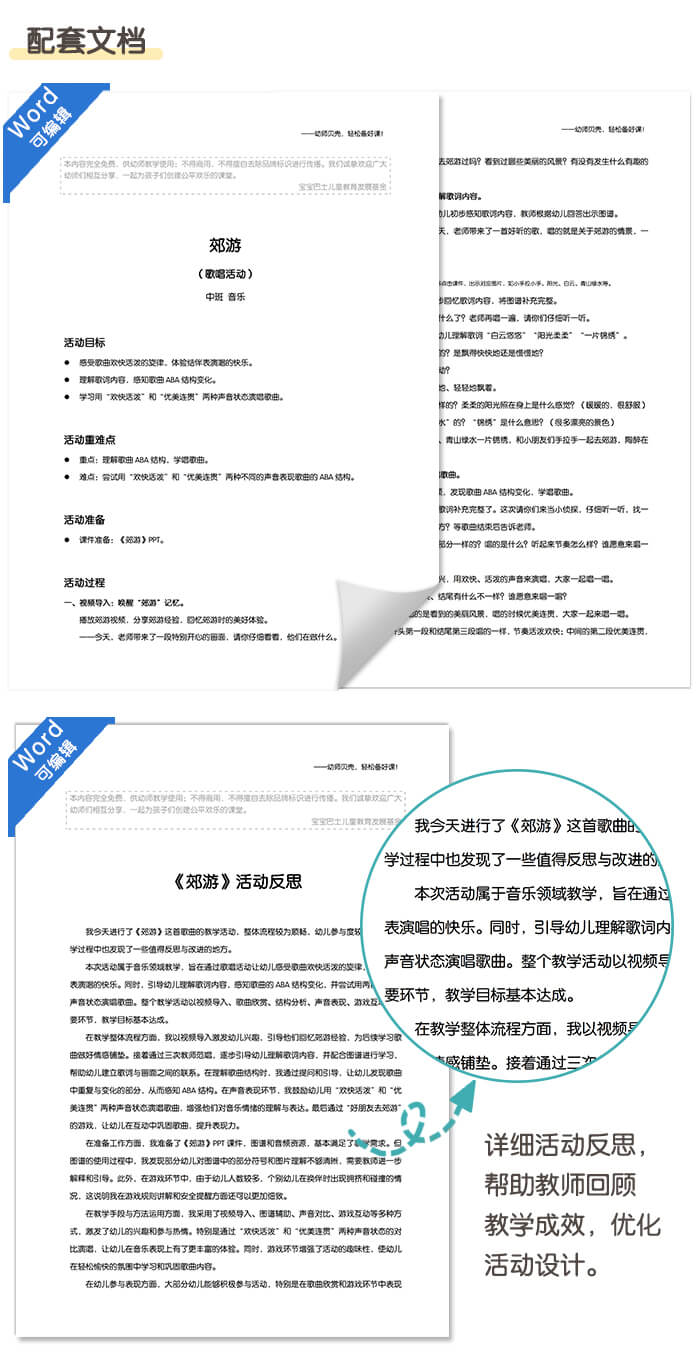
郊游_音乐_中班_活动反思.docx
36KB
郊游_音乐_中班_教案.docx
40KB
户外郊游_中班_实拍视频.mp4
3.6MB
郊游_中班_手势舞视频.mp4
4.8MB