幼师贝壳
更多资源

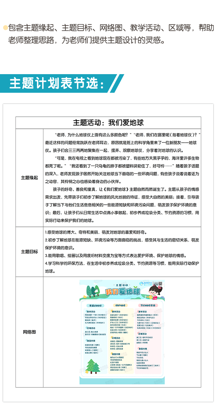
大班-我们爱地球主题计划表

主题计划表/主题课程/主题由来/主题思路/主题缘起/主题网络图/课程脉络/主题脉络图/我们爱地球主题/环保主题

我们爱地球详情页_01.png


本课件完全免费,欢迎幼师分享传播,禁止用于商业用途

相关推荐 更多